常温での岩石磁気分析・応用編

応用編概要

基本編では、一つの試料の特徴を一つの量で表現していた。これにより似通った試料間での変動を単純に表現することができるが、試料が多成分系である限り、「なぜその量が得られるのか」には答えることができない。応用編では試料の構成を定量的に解析し、試料の磁性の起源に一層近づく方法を紹介する。

着磁曲線分解

概要

最初の例は残留磁化着磁曲線である。ここでは特にIRMの着磁曲線を考える。Major curveで得られるMrsは、すべての磁性鉱物粒子が印加磁場の方へ磁化した結果である。一方、磁性鉱物粒子はそれぞれ保磁力が異なっているため、直流磁場Hを徐々に増やしながら残留磁化を測定していけば、Mrsへ漸近する曲線(IRM着磁曲線)が得られる。IRM着磁曲線、特にその微分は粒子の保磁力分布を反映する。そのため、IRM着磁曲線に対し、ピーク分離のようなことを行えば、起源の異なる磁性鉱物を定量的に分離できる。この方法は特に堆積物中の磁性鉱物の変化と環境変動とを比較する際に威力を発揮している。火成岩に対する適用例は今のところまだあまり無いようである。

同様な情報はARMの着磁曲線や、後述するFORC分析でも得ることができる。IRM着磁はこれらの手法に比べ迅速に測定できることが大きな利点である。

ちなみに、こうして得られる保磁力を、メジャーループから得られる保磁力と区別して微視的保磁力 (micro coercivity) と呼ぶこともある(温度を0Kとして定義することもある)。単磁区粒子の場合はまさに粒子の保磁力ということで良いが、多磁区粒子の場合は実際には磁区状態が遷移することで磁化が変化することもあり、状態・履歴によって変化する可能性があるため微視的保磁力すらも実体のある量とは言い切れない。

実際の測定と解析

IRM着磁曲線の取得はVSMやAGMという装置(後述)で容易に取得できる。上で述べたような解析を行うために、磁場を対数スケールで増加させていき、典型的には最大1T程度まで、100点程度で測定を行う。岩石磁気実験室に広く設置されている装置では、1試料あたりの測定時間は10分程度である。 IRM着磁曲線とmajor curveとの間の測定上重要な違いとして、IRM着磁曲線では弱磁場(数mT)の情報が重要であることと、通常正の磁場しか印加しないことがある。このため、測定装置の校正(特にゼロ点合わせ)が正確に行われているかどうか、測定前に試料が十分に消磁されているかどうか、の二点に注意を払う必要がある。

IRM着磁曲線の解析方法は複数提案されており、ソフトウェアもいくつか公開されている。状況に応じて最適なものを選択するべきである。ここでは二つ紹介する。

Robertson & France (1994)は、天然試料の分析と理論的な考察により、単一の起源の粒子集団のIRM着磁曲線は、対数正規分布の累積分布関数で近似できることを示した。これに基づき、IRM着磁曲線の分析は、模式的には図7のように行われる。まず試料のIRM着磁曲線(図7(a)の黒)を微分する。次に黒線を適当な数の正規分布曲線で近似する。ここでは、数十mTのやや広い保磁力を持つ集団(赤)、同じく数十mTの比較的分散の少ない保磁力を持つ集団(緑)、数百mTの保磁力を持つ集団(青)に分解できることがわかる。 このように目標関数の形を仮定してフィッティングを行う方法はsupervised unmixingとも呼ばれる。

図1
IRM着磁曲線の解析例。(a)IRM着磁曲線、(b)IRM着磁曲線の微分
IRM.jpg

Supervised unmixingに対し、関数の形を仮定しない手法はunsupervised unmixingと呼ばれる。起源が近いと考えられる試料を複数分析し、その内部変動性を少数の端成分の混合でフィッティングすることで、端成分の形自体がデータだけから導かれる。 Heslop and Dillon (2007)は、IRM獲得曲線が理論的には単調増加するべきであることを利用し、unsupervisedな端成分分析法を報告している。この方法は一連の試料群を共通の端成分に分解するため、層序的な変化の解釈が容易であるという利点がある。

FORCs (First-Order Reversal Curves) 測定

概要

保磁力分布と、さらに磁気相互作用を定量的に表現する手法として、FORCs (First-Order Reversal Curves; Mayergoyz, 1986) 測定がある.特に,近年 FORC分布(後述)の推定方法の改善と,FORC diagramsという解析手法の開発が行われ (Pike et al., 1999; Roberts et al., 2000) ,堆積物の分析を中心に応用が広がっている.

FORCの測定手順は下記のようなものである.

  1. 誘導磁化が十分飽和するほどの外部磁場 Hsat を + 方向に作用させる.
  2. - 方向に外部磁場 Ha (reversal field) を作用させる.その後,段階的に + 方向に H = Hsat まで磁場を作用させて 1本の "FORC" を測定する.この測定結果を M = M(Ha,Hb) と表す(常に Hb >= Ha であることに注意).
  3. Ha を段階的に強くしながら同様の測定を繰り返し,多数の "FORC" を測定する.これで, M(Ha,Hb) 上のなめらかな面として得られ,MHで微分できる.
  4. FORC 分布を ρ(Ha,Hb) = - ∂2M(Ha,Hb) / ∂Ha∂Hb で定義する.

もっとも単純には,FORC分布はミクロな保磁力を示すと考えられる.図2で紹介したとおり,単一のSD粒子のヒステリシスは,特定の磁場 (switching field: Hsw) で不連続に変化(逆転)するという特徴を持つ.この場合のFORCsは図9のようになる。Ha > -Hswの場合(図の①)は滑らかに変化するが、Ha = -Hsw(図の②)およびHb = +Hsw(図の③)で磁化が不連続に変化し、その微分は発散する。実際にはHswの異なる多数の粒子を測り、測定・解析手法の制約もあるため微分の発散点はピークとして見られ、そのピークの位置はHswの分布を反映する.

図2
単一SD粒子のFORCs測定.
forc.jpg

FORC diagrams とその解釈

Hu = (Hb + Ha) / 2 , Hc = (Hb - Ha) / 2 で表される座標変換を行い,Hc を横軸に,Hu を縦軸にとり,FORC 分布をプロットする.これを、FORC diagramと呼ぶ.FORC diagram では,Hc はミクロな保磁力,Hu は相互作用磁場を表す.

上でみたとおり、単純なFORC分布のピークは(Ha, Hb) = (-Hsw, +Hsw)である。これは座標変換後にはHc = Hsw, Hu = 0となる。様々な大きさの HSW を想定すると,Hc 軸上に分布が集中する FORC diagram となり、その分布はミクロな保磁力Hswと等しい.

一方,磁気相互作用が存在する場合、保磁力の比較的低い粒子は常に一定の相互作用磁場Hintを感じると考えられる。この場合、Ha = -HSW + Hint , Hb = HSW + Hint であるため, Hu = Hint , Hc = HSW となり,様々な大きさの HSW を想定すると,Hu = Hint で表される直線の FORC diagram となる(Hc 軸上のみの分布を Hu 軸方向に Hint だけ移動させた分布となる).MD粒子の振る舞いも似たようなものと考えられている。

これらのことを考慮すると,おおむね,各粒子サイズに対応する FORC diagram の形状は下記のようになる.

  • 相互作用の(少)ないSD粒子群 : Hc 軸上に最大値を持ち,横方向に伸長した等高線をもつ分布.垂直方向(Hu 軸方向)にはほとんど引き延ばしはない.
  • SP 粒子群 : Hc = 0 に近いところに最大値を持ち,垂直方向に伸長した等高線をもつ分布.
  • MD 粒子群 : 対応する保磁力 Hc に最大値を持ちながらも,垂直方向に広がりを見せる等高線をもつ分布.

実際の試料ではこれらが混合していることが多い。その分離・定量こそがFORCダイアグラムの強みであるべきだが、視覚的な分類にとどまる例が多い。数値的な解析方法の発展が望まれる。

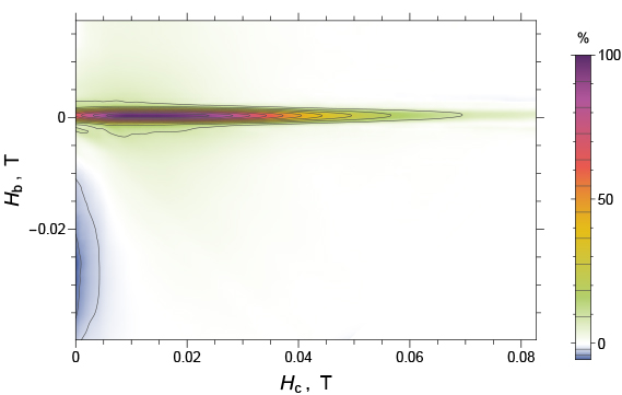
これまでのところ、最も成功したFORCの応用は生物源磁鉄鉱の検出である。kARM/SIRMで述べたとおり、あまり改変されていない生物源磁鉄鉱は、相互作用のないSD粒子として振る舞う。上で述べたとおり、そういった粒子のFORCダイアグラムは微視的保磁力がHu =0に細長く伸びた分布(セントラル・リッジ)となる(図3)。経験的に、セントラル・リッジを示す天然試料はほとんどなく、堆積物ではほぼユニークに生物源磁鉄鉱を示すと考えられている。kARM/SIRMは生物源磁鉄鉱が支配的な試料だけを検出できるが、FORCダイアグラムを用いると、寄与の少ない生物源磁鉄鉱も検出できるケースがある。

図3
生物源磁鉄鉱を多く含む堆積物のFORC図の例。
MR15E01PC12S06-33_FORC_VARIFORC.jpg

作図のためのソフト

Micromag VSM/AGM の制御ソフト(Windows 上で動作する)には FORC 測定を行うためのメニュー(コマンド)が準備されている.Ha , Hb , Hsat , 測定する FORC の総数などを指定するだけで,あとは自動的に測定が行われる.実験条件によって大幅に変わるが,一つの試料の測定におおむね 2 ~ 3 時間程度かかる.高解像度測定では12~24時間かかることもある。測定データはテキスト形式で数字の羅列として記録されるだけで,FORC diagram として図が得られるわけではないので,別途,測定データから FORC diagram を作図するソフトが必要となる.

FORC diagramの計算・作図・解析には多数のソフトが公表されており、また解析方法も次々と提案されている。Harrison and Feinberg (2008) による "FORCinel" やWinklhoferらによる"FORClab"、Egliによる"VARIFORC"などがあり、Webからダウンロード可能である."FORCinel" は IGOR Pro という商用ソフトから呼び出すサブルーチンとして設計されている.詳細はHarrisonの研究グループのページで知ることができる。IGOR Proは無料トライアルが可能なので、ソフトの使用自体にはそれほど障害はない.VARIFORC (http://www.conrad-observatory.at/cmsjoomla/de/download/category/5-variforc)にはMathematicaが必要だが、Playerという実行だけ行うパッケージであれば数万円で購入可能である。

最近の発展

FORC分析はVSMで行う他の分析に比べて非常に時間がかかることが知られている。測定間隔(Ha, Hbの変化ステップ)を粗くすると測定が早く終わる反面、特にセントラル・リッジなど細かな特徴が見えなくなってしまう。時間短縮のために、測定間隔を一定ではなく場所によって変化させる方法が考案されている(Zhao et al., 2015)。詳細や測定ソフトはZhao博士のページ(https://sites.google.com/site/irregularforc/)からダウンロードすることができる。

その他の分析法

磁気的手法だけにこだわることなく、より直接的な方法で異なる磁性鉱物を分離する試みもある。代表的な方法は薬品を用いたリーチングで、citrate–bicarbonate–dithionite (CBD; クエン酸-炭酸水素ナトリウムバッファ下のハイドロサルファイトナトリウム)などがよく用いられる。Ludwig et al. (2013)は、石灰質軟泥のCBD処理によりバクテリア起源の磁鉄鉱が選択的に除去されることを示している。この研究では逆に、磁気測定によってどのような磁性鉱物がリーチングされたかをモニターしている。

参考文献

  • Egli, R., A.P. Chen, M. Winklhofer, and K.P. Kodama, Detection of noninteracting single domain particles using first-order reversal curve diagrams., G-cubed, 11, Q01Z11, doi:10.1029/2009GC002916, 2010.
  • Harrison, R.J., and Feinberg, J.M., FORCinel: An improved algorithm for calculating first-order reversal curve distributions using locally weighted regression smoothing., Geochem. Geophys. Geosyst., 9, Q05016, doi:10.1029/2008GC001987, 2008.
  • Ludwig, P., Egli, R., Bishoop, S., Chrnenko, V., Frederichs, T., Rugel, G., Merchel, S., and Orgeira, M., Characterization of primary and secondary magnetite in marine sediment by combining chemical and magnetic unmixing techniques, Glob. Planet. Change, 110, 321-339, 2013.
  • Mayergoyz, I.D., Mathematical models of hysteresis, IEEE Transactions on Magnetics, 22, 603-608, 1986. t., 119, 116-128, 1994.'''
  • Pike, C.R., Roberts, A.P., Verosub, K.L., Characterizing interactions in fine magnetic particle systems using first-order reversal curves., J. App. Phys., 85, 6660-6667, 1999.
  • Robertson, D.J., D.E. France, PEPI 82, 223, 1994
  • Roberts, A. P., C. R. Pike, and K. L. Verosub, First-order reversal curve diagrams: A new tool for characterizing the magnetic properties of natural samples., J. Geophys. Res., 105, 28461-28475, 2000.

執筆者・改訂履歴

  • 改訂第六版:臼井洋一, J-DESCコアスクール・古地磁気コース2018の講習資料として
  • 改訂第五版:臼井洋一, J-DESCコアスクール・古地磁気コース2016の講習資料として.
  • 改訂第四版:臼井洋一, J-DESCコアスクール・古地磁気コース2014の講習資料として.
  • 改訂第三版: 臼井 洋一, J-DESCコアスクール・古地磁気コース2012の講習資料として.(2012年8月)
  • 改訂第二版: 山本 裕二, J-DESCコアスクール・古地磁気コース2010の講習資料として.(2010年8月)
  • 改訂第一版: 山本 裕二, J-DESCコアスクール・古地磁気コースの講習資料として.(2008年8月)
  • 初版: 田中 秀文 氏, 「若手研究者・学生のための掘削コア磁性測定技術習得ショートコース」講習資料として.(2004年3月)

添付ファイル: fileforc.jpg 1385件 [詳細] fileIRM.jpg 1412件 [詳細] fileMR15E01PC12S06-33_FORC_VARIFORC.jpg 1271件 [詳細]

トップ   差分 リロード   一覧 単語検索 最終更新   ヘルプ   最終更新のRSS
Last-modified: 2018-08-17 (金) 07:19:47 (2826d)